扶老 助残 救孤 济困
中文域名:河北省福利彩票发行管理中心.公益
当前位置: 新闻中心 / 彩市动态 / 河北福彩即开票手工艺品大赛评选揭晓

河北福彩即开票手工艺品大赛评选揭晓

来源:河北青年报 编辑:张悦 发布时间:2021-06-03 20:33:27 阅读次数:3781

为了倡导公益环保理念,提升即开票“刮刮乐”品牌知名度,河北省福利彩票发行管理中心举办即开型福利彩票手工艺品大赛活动,经过前期近2个月的作品征集,5月28日,经过评委现场评分,最终评选出一等奖2名、二等奖4名、三等奖6名及特别奖5名,结果当场揭晓。
17件获奖作品荣耀揭晓
 
为了倡导公益环保理念,提升即开票“刮刮乐”品牌知名度,河北省福利彩票发行管理中心举办即开型福利彩票手工艺品大赛活动。
 
经过为期近两个月的作品征集,从全省征集到“平面拼接”和“立体拼接”两类作品近百件。5月28日,河北福彩中心举行作品展示暨评选活动,近百件作品精彩亮相,件件造型独特、寓意深刻,让现场评委啧啧赞美。
 
在评选环节,由彩票市场监管人员、新闻工作者、大学美术老师以及购彩爱好者等组成的评审团,从作品的主题创意、色彩搭配、造型创意、制作难度等角度,公开、公平、公正地为近百件作品逐一进行现场打分,最终评选出一等奖2名、二等奖4名、三等奖6名及特别奖5名。
特别声明
 
评选活动结束后,所有参赛作品概不退还,版权归省福彩中心,省福彩中心可将作品用于福彩宣传、展示、出版、制作相关衍生品或公益拍卖等,提交的视频将用于制作福彩宣传资料。
 
本次即开票手工艺品大赛活动的解释及说明权归属省福彩中心所有。活动组织或方案如有变动,以实际发生为准。
彩民齐参与 公益践初心
 
据悉,本次即开票手工艺品大赛得到了全省福彩从业人员、社会团体及广大彩民的积极响应,大家各展神通,充分利用福彩“刮刮乐”各个票种的废票,以“红船”“天安门”“寿桃”“中国龙”等元素,或拼接,或折叠,制作出主题鲜明、寓意深刻、极具欣赏性的手工艺品,彰显出福彩公益、慈善、健康、快乐、创新的文化理念。活动不仅展现了“公益福彩、阳光福彩”的良好形象,向公众宣传丰富多彩的福彩文化,还通过合理利用即开票废票,倡导绿色环保理念,彰显福利彩票的社会责任。
 
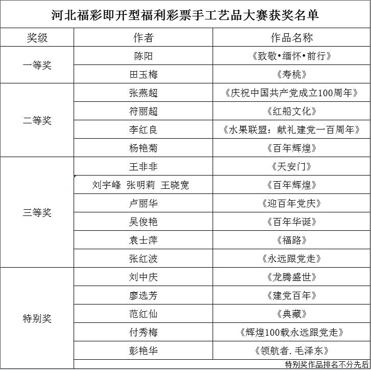
获奖名单
 
 
上一篇:双色球、刮刮乐促销双双进程过半 下一篇:石家庄福彩开展即开票户外销售
福彩新闻