燕赵福彩网
河北省福利彩票发行管理中心官方网站
中文域名:河北省福利彩票发行管理中心.公益
首页
组织机构
机构职能
领导分工
新闻中心
福彩要闻
彩市动态
信息公开
通知公告
采购信息
年度发行销量
财务预算决算
销售网点公示
政策法规
政策法规
政策解读
福彩公益
本省公益金使用情况
公益活动
公益故事
责任彩票
责任彩票报告
理性购彩
福彩游戏
营销活动
当前位置:
首页
/ 中国共产党党史大事记简表 (新民主主义革命时期1919年-1949年)
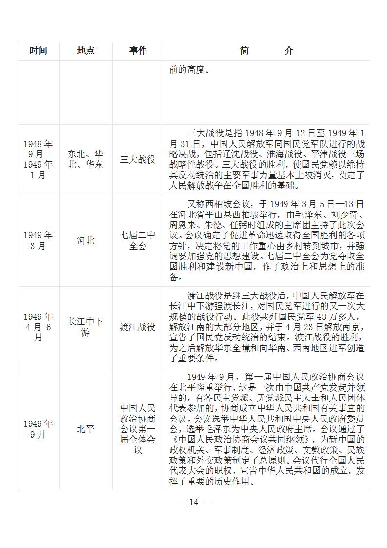
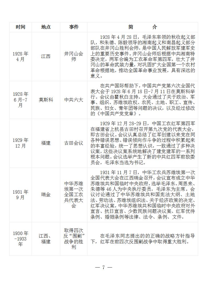
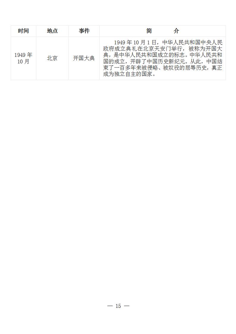
中国共产党党史大事记简表 (新民主主义革命时期1919年-1949年)
来源:省民政厅
编辑:张悦
发布时间:2021-04-08 15:23:01
阅读次数:
807
上一篇:百年党史告诉我们6个“为什么”
下一篇:学党史,总书记强调树立正确党史观
福彩新闻